【法学院】关于发布2025年安徽省大学生未来律师辩论赛赛项规程的通知
2025年安徽省大学生未来律师辩论赛
赛项规程
一、赛事名称
赛事名称:安徽省大学生未来律师辩论赛
英文名称:Anhui College Students’ Future Lawyer Debate Competition
组 别:本科组
二、 竞赛组织机构
主办单位:安徽省教育厅
承办单位:皖西学院
三、竞赛目的
促进安徽省高等学校法学专业的教育教学改革,培养具有创新精神和实践能力的卓越法治人才;加强法学专业学生实践能力训练,提高学生的逻辑思辨能力、语言表达能力和团队合作精神,提高学生综合运用法律知识的能力。
四、竞赛方式
(一)比赛形式
比赛采取“四对四”团队对抗辩论形式。
(二)比赛规则
环节 | 时间 | 备注 |
正方自我介绍 | 每人10秒 共40秒 | 该环节不计入总分 |
反方自我介绍 | 每人10秒 共40秒 | 该环节不计入总分 |
正方一辩立论 | 3分钟 | 正方一辩对己方的观点及理由进 行陈述 |
反方四辩质询 | 1分30秒 | 反方四辩对正方一辩的陈述进行质询,回答方有5秒保护时间,提问方单边计时,回答方时间不计入总时长 |
反方一辩立论 | 3分钟 | 反方一辩对己方的观点及理由进 行陈述 |
正方四辩质询 | 1分30秒 | 正方四辩对反方一辩的陈述进行质询,回答方有5秒保护时间, 提问方单边计时,回答方时间不计入总时长 |
正方二辩驳论 | 2分钟 | 正方二辩针对反方一辩的陈述进 行反驳 |
反方二辩驳论 | 2分钟 | 反方二辩针对正方一辩的陈述进 行反驳 |
正方三辩攻辩 | 2分钟 | 正方三辩进行攻辩,反方三辩回答。提问方不可以打断回答,回答方不可反问,提问不超15秒,回答不超20秒 |
反方三辩攻辩 | 2分钟 | 反方三辩进行攻辩,正方三辩回答。提问方不可以打断回答,回答方不可反问,提问不超15秒,回答不超20秒 |
正反方二辩 自由人对话 |
正反方各 2分钟 | 双方交替发言,每次发言不超过30 秒,正反方分别计时,一方时间用尽另一方继续发言直至己方时间用尽,由正方开始 |
正方三辩攻辩、 自由人对话小结 | 2分钟 | 正方三辩对攻辩和自由人对话内 容进行小结 |
反方三辩攻辩、 自由人对话小结 | 2分钟 | 反方三辩对攻辩和自由人对话内 容进行小结 |
自由辩论 | 双方各4分钟 | 反方开始,交替进行 |
反方四辩总结陈词 | 4分钟 | 反方四辩针对全场比赛进行总结 |
正方四辩总结陈词 | 4分钟 | 正方四辩针对全场比赛进行总结 |
五、比赛流程
(一)比赛分组
比赛共有21所高校的辩论队参赛。初赛分7组进行,每组3支队伍。各辩论队通过抽签方式确定自己所在的组。
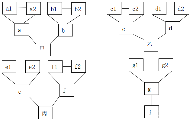
复赛分两轮进行比赛。第一轮复赛共有14支队伍参加,随机抽签分为7组,每组2支队伍;第二轮复赛共有7支队伍参加,分为3组,每组2支队伍(a、b;c、d;e、f),g队轮空。
半决赛共有4支队伍参加,分2组进行比赛。甲、乙两队为第1组,丙、丁两队为第2组。
决赛共有4支队伍参加,分为2组。半决赛中每组获胜方进行冠、亚军比赛,另2支队伍争夺季军。
10月21日晚进行初赛分组抽签。初赛结束后,进行第一轮复赛分组抽签;第一轮复赛结束后不再进行抽签,按赛前设定的程序进行比赛。
具体比赛的对阵情况见比赛对阵图。
(二)比赛晋级规则
(1)初赛实行循环赛制,每组有2支队伍晋级,共有14支队伍进入第一轮复赛。
每组左列为正方,右列为反方,按比赛时间顺序分别采用辩题1,2,3。
|
(2)复赛实行淘汰赛制。第一轮复赛中每组获胜方晋级,共7支队伍进入第二轮复赛;第二轮复赛中每组获胜方晋级,轮空的队伍直接晋级,共4支队伍进入半决赛。
每组左列为正方,右列为反方,第一轮复赛采用辩题4,第二轮复赛采用辩题5。

(3)半决赛实行淘汰赛制,每组获胜方晋级,进行冠、亚军比赛,另2支队伍争夺季军。
将第二轮复赛中每组的获胜方甲、乙、丙、丁分为两组,进行半决赛。第1组甲为正方,乙为反方,两者之间的胜方为冠军争夺赛的正方,负方为季军争夺赛的正方;第2组丙为正方,丁为反方,两者之间的胜方为冠军争夺赛的反方,负方为季军争夺赛的反方。半决赛均采用辩题6;决赛均采用辩题7。
单场比赛,以得评委票数多者胜出,不考虑每队的得分。在循环赛制中,以胜场次数多者优先;胜场次数相同者,获得评委支持的总票数多者优先;总得票数相同者,以两者之间胜负关系中的胜者优先;胜负关系无法确定者,平均分(有效总得分/有效评委总数)多者优先;平均分相同者,抽签决定优先。
六、比赛辩题
初赛辩题:
1、应当/不应当赋予人工智能法律主体资格
2、当前生成式人工智能风险防范更应该依靠技术型治理/规则型治理
3、人工智能时代算法裁判更接近/更远离司法正义
复赛(一)辩题:
4、基于大数据的信息推送有利于/不利于信息传播
复赛(二)辩题:
5、网络实名制有利于/不利于公共议题讨论
半决赛辩题:
6、提高违法成本是/不是遏制违法行为的最优解
决赛辩题:
7、结果正义/程序正义更重要
七、竞赛规则
(一)报名资格
报名参赛选手须为安徽省高校法学专业全日制在校本科生。参赛高校组织选派1支辩论队参赛,每队由4-8名学生,领队1人(可由指导老师兼任)、指导教师1-2人组成,每场比赛由4名选手参赛,单场比赛中不得更换选手。参赛队伍一经确定,其队员和指导教师不得更换。
为保证竞赛公平公正,竞赛组委会、专家委员会、仲裁委员会、秘书处成员原则上不得作为参赛学生指导教师。
(二)报名要求
各参赛高校在开展校内选拔的基础上,推荐选手组队参赛,填写《2025年安徽省大学生未来律师辩论赛报名表》(见附件),并将加盖公章的报名表扫描件于10月8日下午17:00前发至竞赛组委会秘书处邮箱zfjxms@wxc.edu.cn。
(三)参赛队伍编号
参赛队伍完成报名后,秘书处组织赛前会议,以适当方式确定赛队编号,提前确定参赛队辩论时的身份,并通过适当方式告知各参赛队。
(四)比赛时间和地点
时间:10月23日报到,10月24日—10月26日比赛。
地点:皖西学院
(五)成绩公布
大赛获奖名单经竞赛组委会网站公示无异议后上报安徽省大学生创新创业教育办公室,并在高教网再次进行公示。无异议后,由省教育厅发文公布获奖名单,颁发获奖证书。
八、奖项设定
团体奖:一等奖3队(分别为冠军、亚军、季军)、二等奖4队、三等奖7队。
个人奖:初赛的每场比赛设“优秀辩手”(三等奖)2人(正反双方各1人),复赛、半决赛、季军争夺赛的每场比赛设“优秀辩手”(二等奖)2人(正反双方各1人);冠亚军决赛设“最佳辩手”(一等奖)1人,即为本次比赛全程最佳辩手。同一辩手依获奖等次高者确定,不重复计奖。
九、赛事安全
赛事安全是技能竞赛一切工作顺利开展的先决条件,是赛事筹备和运行工作必须考虑的核心问题。大赛秘书处采取切实有效措施保证大赛期间参赛选手、指导教师、工作人员及观众的人身安全。
比赛期间发生意外事故,发现者应第一时间报告大赛秘书处,同时采取措施避免事态扩大。大赛秘书处应立即启动预案予以解决并上报赛事组委会。赛事出现重大安全问题可以停赛,是否停赛由大赛秘书处决定。事后,大赛秘书处应向赛事组委会报告详细情况。
各参赛学校要给离开学校驻地去外地参加现场竞赛的参赛学生和指导教师集体购买保险,保证教师和学生人身安全。
十、处罚措施
参赛单位不可擅自干扰比赛,影响比赛的正常进行。如参赛单位严重干扰比赛并产生恶劣影响,赛事组委会可以取消其比赛资格。
十一、评分标准
本届大赛采取评委投票制,得到多数票一方胜出,每位评委主要根据选手的内容、攻防、表达、配合等综合表现情况投票。
十二、竞赛须知
(一)领队职责
领队为参赛团队的负责人,负责参赛团队的日常管理,代表该参赛团队参加抽签、表决、申诉以及从事与赛事相关的其他活动。领队为比赛期间各队的直接联系人,负责将承办方通知的信息传达给团队成员。
(二)评委组成
比赛评委由赛事组委会秘书处负责选聘。
(三)加强内容审核
在比赛期间,各参赛单位要高度重视,切实履行好审核职责,确保选手在比赛过程保持正确的立场方向,不得出现意识形态问题。
十二、申诉与仲裁
(一)申诉
1.比赛过程中若出现有失公正或有关人员违规等现象,学校领队应在竞赛结束1小时内提出申诉,超过时效将不予受理。
2.申诉时,应向大赛组委会仲裁委员会递交书面申诉报告。申诉报告应对申诉依据与理由等进行充分、实事求是的阐述并提供相应证据。
3.申诉报告须有参赛选手、指导教师和领队的签名。
(二)仲裁
1.仲裁委员会收到书面申诉报告后,应根据申诉事由进行审查,2小时内通知申诉方,告知申诉处理结果。
2.申诉人不得无故拒不接受处理结果,不允许采取过激行为刁难工作人员,否则视为放弃申诉。
3.仲裁委员会的仲裁结果为最终结果。
十三、竞赛观摩
为了保证辩论赛的正常进行,避免不当干扰,特制定以下比赛观摩规则,请观摩比赛人员自觉遵守:
(一)除本场次参赛高校领队、指导教师、队员、评委及工作人员外,其他人员不得进入比赛赛场。
(二)进入比赛场地的人员,应当关闭手机或将手机调成静音状态,避免手机对比赛的干扰。
(三)观摩人员应在比赛开始前10分钟入场完毕。场内观摩人员可以离场,但不得再次进入比赛场地,以免干扰比赛。
(四)比赛开始后,观摩人员不得在赛场内随意走动,不得交谈喧哗,影响比赛的正常进行。
(五)本次比赛不设答疑环节,观摩人员不得在比赛现场对比赛选手的观点或评委的点评提出质疑。
(六)参赛一方如对比赛结果有异议的,可以在比赛结束后向仲裁委员会提出书面申诉,不得在赛场内采用任何方式阻扰比赛的正常进行。
(七)观摩人员应服从赛事工作人员的安排,若经多次制止仍不停止干扰比赛的,工作人员有权将其请离出场。
(八)在评委进入赛场后、离开赛场之前,观摩人员不得与评委握手、打招呼等,不得以任何方式向评委暗示比赛双方信息。
十四、竞赛宣传
赛事组委会负责本次比赛的宣传工作,建立竞赛领队教师QQ群,发布竞赛通知、竞赛方案和进行获奖名单公示等。
竞赛领队教师QQ群:772140784
联系电话:0564-3307500




用户登录